发布时间:2026-01-19
浏览次数:
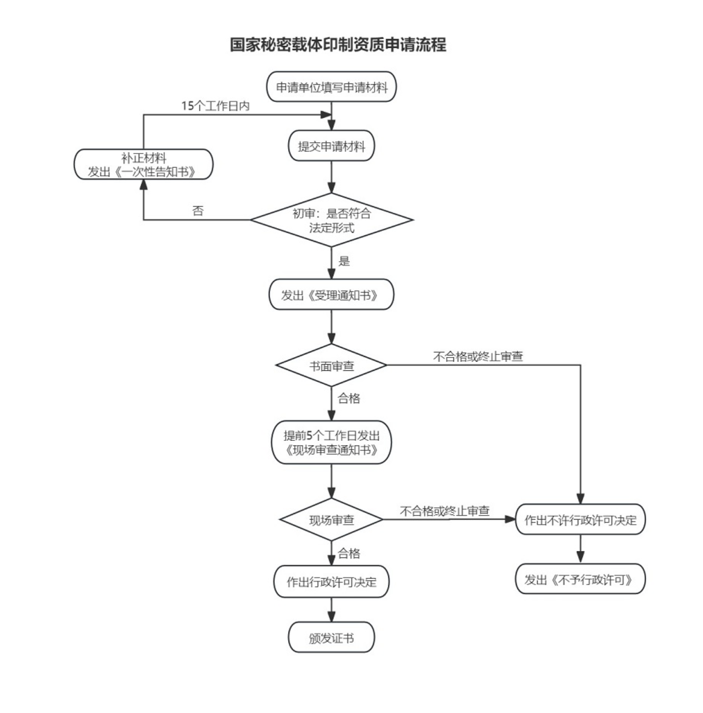
一、受理条件
一、申请国家秘密载体印制资质的基本条件
根据《国家秘密载体印制资质管理办法》第十二条要求:
(一)在中华人民共和国境内注册的法人,从事印制业务三年以上,甲级资质申请单位还应当具备相应乙级资质三年以上;
(二)无犯罪记录且近三年内未被吊销保密资质(资格),法定代表人、主要负责人、实际控制人未被列入失信人员名单;
(三)法定代表人、主要负责人、实际控制人、董(监)事会人员、高级管理人员以及从事涉密印制业务人员具有中华人民共和国国籍,无境外永久居留权或者长期居留许可,与境外人员无婚姻关系,国家另有规定的除外;
(四)具有从事涉密印制业务的专业能力;
(五)法律、行政法规和国家保密行政管理部门规定的其他条件。
二、申请国家秘密载体印制资质的保密条件
根据《国家秘密载体印制资质管理办法》第十三条要求:
(一)有专门机构或者人员负责保密工作;
(二)保密制度完善;
(三)从事涉密印制业务的人员经过保密教育培训,具备必要的保密知识和技能;
(四)用于涉密印制业务的场所、设施、设备符合国家保密规定和标准;
(五)有专门的保密工作经费;
(六)法律、行政法规和国家保密行政管理部门规定的其他保密条件。
三、资本结构条件
根据《国家秘密载体印制资质管理办法》第十四条、第十五条要求:
申请涉密文件资料、涉密光电磁介质、涉密档案数字化加工资质的单位不得有外国投资者投资。在新三板挂牌的企业申请资质以及资质有效期内的,还应当符合以下条件:
(一)参与挂牌交易的股份比例不高于总股本的30%;
(二)实际控制人在申请期间及资质有效期内保持控制地位不变。
申请国家统一考试试卷、涉密防伪票据证书资质的单位不得由外国投资者控股。
四、申请国家秘密载体印制资质的具体条件
根据《国家秘密载体印制资质管理办法》第十七条要求:
涉密文件资料(乙级)
1.取得《印刷经营许可证》。
2.上一个会计年度净资产不少于500万元人民币。
3.在本单位依法缴纳社保一年以上的人员不少于20名。
4.具有自有产权或者租赁期3年(含)以上的固定生产经营场所,建筑面积不少于200平方米。
5.具备独立的保密室和涉密印制业务所必需的印制车间、成品库、废品库等功能场所,实行封闭式管理,周边环境安全可控。
国家统一考试试卷(乙级)
1.取得《印刷经营许可证》。
2.上一个会计年度净资产不少于1000万元人民币。
3.在本单位依法缴纳社保一年以上的人员不少于20名。
4.具有自有产权或者租赁期3年(含)以上的固定生产经营场所,建筑面积不少于1000平方米。
5.具备独立的保密室和具有符合入闱管理条件的试卷印制车间、成品库、废品库等功能场所,实行封闭管理,周边环境安全可控。
涉密防伪票据证书(乙级)
1.取得《印刷经营许可证》。
2.上一个会计年度净资产不少于1000万元人民币。
3.在本单位依法缴纳社保一年以上的人员不少于30名。
4.具有自有产权或者租赁期3年(含)以上的固定生产经营场所,建筑面积不少于1000平方米。
5.具备独立的保密室和具有涉密防伪票据证书印制业务所必需的制版车间、涉密防伪材料库等功能场所,实行封闭管理,周边环境安全可控。
涉密光电磁介质(乙级)
1.取得《复制经营许可证》。
2.上一个会计年度净资产不少于200万元人民币。
3.在本单位依法缴纳社保一年以上的人员不少于15名。
4.具有自有产权或者租赁期3年(含)以上的固定生产经营场所,建筑面积不少于200平方米。
5.具备独立的保密室和具有涉密光电磁介质复制业务所必需的印制车间、成品库、废品库等功能场所,实行封闭式管理,周边环境安全可控。
6.具有功能完备的光电磁介质生产设备。
涉密档案数字化加工(乙级)
1.上一个会计年度净资产不少于200万元人民币。
2.在本单位依法缴纳社保一年以上的人员不少于20名。
3.具有自有产权或者租赁期3年(含)以上的固定生产经营场所,建筑面积不少于200平方米。
4.具备独立的保密室和具有用于涉密档案数字化加工业务场所,实行封闭式管理,周边环境安全可控.
5.具有功能完备的档案数字化加工设备。
二、申报材料
根据《国家秘密载体印制资质管理办法》第十八条要求,申请单位应当提交以下材料(模板下载见附件):
(一)《国家秘密载体印制资质申请书》;
(二)企业营业执照或者事业单位法人证书;
(三)在登记机关备案的章程;
(四)从事印刷、复制等经营活动的许可证明;
(五)法定代表人、主要负责人、实际控制人、董(监)事会人员、高级管理人员以及从事涉密印制业务的其他人员情况;
(六)资本结构和股权情况;
(七)上一年度企业年度报告;
(八)生产经营和办公场所的产权证书或者租赁合同;
(九)近三年印制业务合同清单;
(十)涉密印制业务设备、场所和保密设施、设备情况;
(十一)基本管理制度、保密制度以及保密体系运行情况。
注册地在陕西省的单位拟申请乙级国家秘密载体印制资质,应当向陕西省保密行政管理部门提交申请材料,申请书及相关材料不得涉及国家秘密,申请单位应当对申请材料的真实性和完整性负责。

企业名称:
陕西安盟电子有限公司
热线电话:
13772115538
公司地址:
西安高新区唐延路35号
电子邮箱:
Aamengdianzi@126.Com
扫码关注我们
Copyright © 2026 陕西安盟电子有限公司 版权所有 陕ICP备2026000505号 sitemap.xml